In 30 Jahren mit Windows habe ich viel gesehen, aber gerade schießt Microsoft den Vogel mal wieder ab

Ich kann kaum glauben, dass Microsoft die »Info-Grafik« wirklich so veröffentlicht hat, um die es hier geht. Aber sie lässt sich zum Glück leicht fixen.

Auch nach all der Zeit gelingt es Microsoft noch, Tech-Autor Nils zu überraschen, in diesem Fall negativ. Auch nach all der Zeit gelingt es Microsoft noch, Tech-Autor Nils zu überraschen, in diesem Fall negativ.

Der offizielle Support von Windows 10 ist seit ungefähr einem Monat Geschichte.

Zumindest so halb, je nach Sichtweise (Stichwort ESU-Upgrade-Verlängerung).

Das wirft durchaus viele Fragen auf, auch vor dem Hintergrund der teils klar gestiegenen Systemanforderungen von Windows 11. Diese Fragen versucht Microsoft auf einer offiziellen Support-Seite mithilfe einer Grafik zu beantworten.

Wobei, so richtig versucht haben sie es nicht. Aber seht selbst:

Kaum zu glauben, aber diese Grafik findet sich tatsächlich auf einer offiziellen Support-Seite von Microsoft. Kaum zu glauben, aber diese Grafik findet sich tatsächlich auf einer offiziellen Support-Seite von Microsoft.

Die Grundidee ist ja sogar gut, aber zu der Umsetzung fehlen mir ehrlich gesagt die Worte.

Es war schon einmal besser, zumindest etwas

Ja, das ist wirklich so auf der oben verlinkten Microsoft-Seite zu sehen (zumindest zu dem Zeitpunkt der Veröffentlichung dieses Artikels).

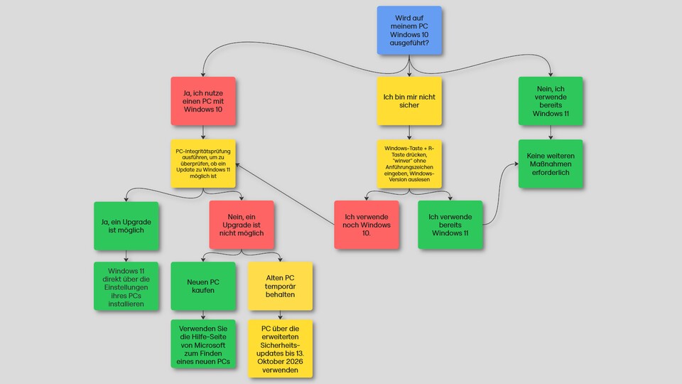
Kurioserweise sah die Grafik sogar schon einmal etwas besser aus. In der vorherigen Version gab es immerhin keine Überlappung von deutschen und englischen Texten.

Genauer gesagt war zuvor laut Giga das folgende Bild auf der besagten Seite zu finden:

Auch nicht gut oder allzu hilfreich, zumal sich die Hälfte der Infos doppelt. Aber zumindest bleibt Microsoft hier bei einer Sprache. (Quelle: Giga.de) Auch nicht gut oder allzu hilfreich, zumal sich die Hälfte der Infos doppelt. Aber zumindest bleibt Microsoft hier bei einer Sprache. (Quelle: Giga.de)

Viel besser ist das nicht, aber eines steht so oder so steht für mich fest:

Eine derart schlechte offizielle Info-Grafik habe ich noch nicht gesehen und sie stellt ein neues Kuriosum (und Ärgernis) in den über 30 Jahren dar, in denen ich nun schon Windows nutze.

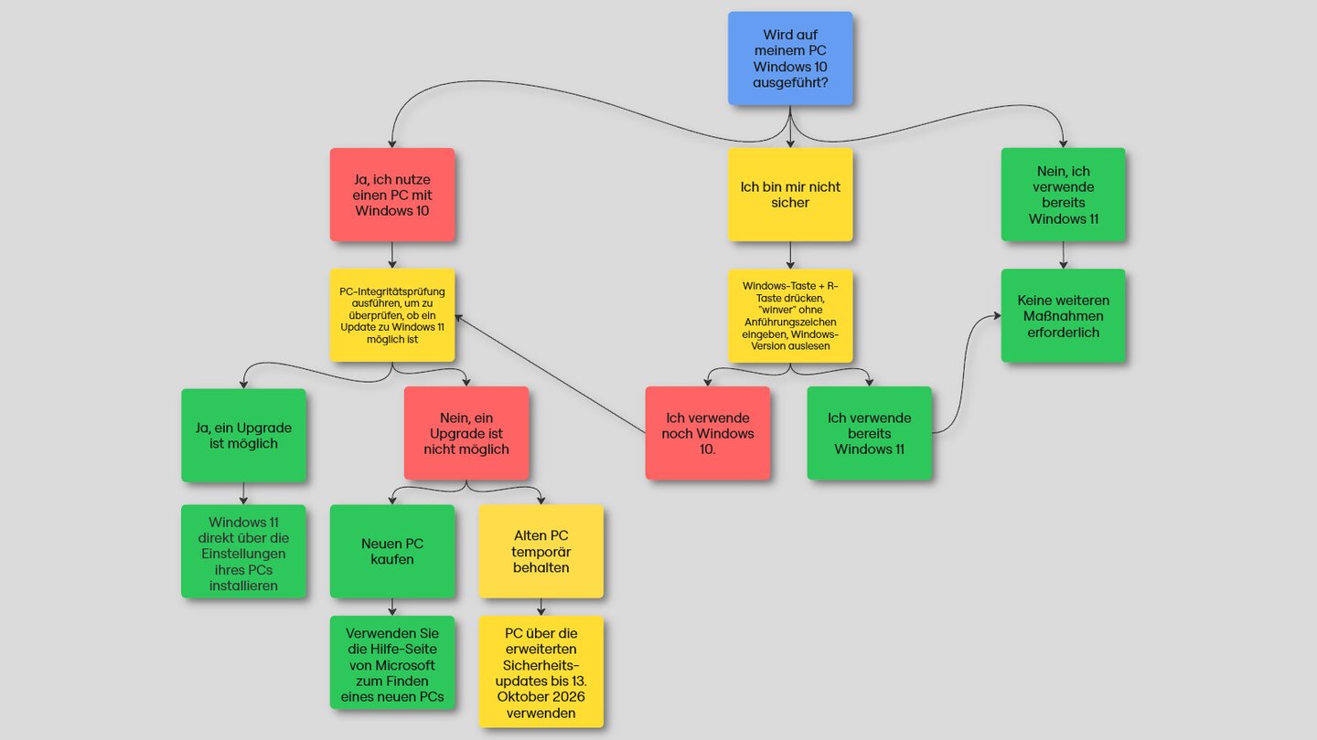
Doch nicht verzagen, Miro fragen!


Video starten 5:00 Wir ignorieren die Windows-Warnung, den PC nicht auszuschalten und es passieren merkwürdige Dinge

Ein Problem, das sich in kürzester Zeit lösen lässt

Was nach dem Chef von GameStar Tech klingt (Mirco Kämpfer), ist ein Tool zum Erstellen von Mindmaps, das wir bei der Arbeit nutzen.

In ungefähr 20 Minuten habe ich damit die folgende, verbesserte Version der Microsoft-Grafik erstellt:

Mit Hilfe von Tools wie Miro lassen sich solche Grafiken im Handumdrehen bauen. Mit Hilfe von Tools wie Miro lassen sich solche Grafiken im Handumdrehen bauen.

Viele wichtige Punkte werden hier immer noch außer Acht gelassen, etwa die Möglichkeit, den Windows-10-PC gegebenenfalls doch noch Upgrade-fähig zu machen (wenn beispielsweise nur ein bereits vorhandenes TPM-Modul aktiviert werden muss) oder zu Linux oder einem Mac zu wechseln.

Zumindest aber sind die Texte besser lesbar, alles auf Deutsch und die Struktur ein großer Fortschritt gegenüber dem Original.

Am Ende geht es hier nur um eine Kleinigkeit. Zumal unklar ist, wie viele Menschen die Support-Seite wirklich aufrufen. Nach dem Anblick einer solchen Grafik wie zu Beginn des Artikels zu sehen, sollte es Microsoft aber nicht überraschen, wenn die Aufrufe in Zukunft deutlich weniger werden.

zu den Kommentaren (22)

Kommentare(21)
Kommentar-Regeln von GameStar
Bitte lies unsere Kommentar-Regeln, bevor Du einen Kommentar verfasst.

Nur angemeldete Benutzer können kommentieren und bewerten.